Drodzy Autorzy i Klienci,
Właśnie wystartowaliśmy z nową odsłoną platformy ZlotyNauczyciel.pl, co było dla nas dużym wyzwaniem. Jeśli zauważycie, że jakaś funkcjonalność działa nieprawidłowo, śmiało zgłaszajcie to na adres admin@zlotynauczyciel.pl. Postaramy się odpowiedzieć na każde zgłoszenie i rozwiązać każdy problem najszybciej, jak to możliwe.
Dla szkół Wishlist icon Ulubione
cart Koszyk
0
Klasa / Wiek
Klasa / Wiek
Klasa 5, Klasa 6, Klasa 7, Klasa 8, Szkoła ponadpodstawowa
Format materiałów
Format materiałów
.doc / .docx / .odt
Liczba stron
Liczba stron
16
Czy materiał zawiera odpowiedzi?
Czy materiał zawiera odpowiedzi?
Tak
Przeznaczenie materiału
Przeznaczenie materiału
dla nauczyciela, dla rodzica, dla ucznia (praca samodzielne)
Średni czas aktywności
Średni czas aktywności
do 45 min

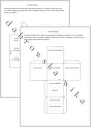
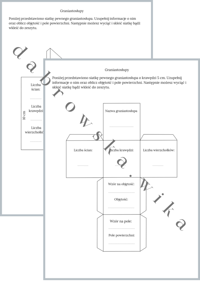
Materiał zawiera kartę pracy dotyczącą graniastosłupów, składającą się z 8 różnych siatek brył.

Każda karta przedstawia siatkę konkretnego graniastosłupa z podanymi wymiarami oraz miejscami do uzupełnienia informacji: nazwy bryły, liczby ścian, krawędzi i wierzchołków, a także wzorów i obliczeń pola powierzchni oraz objętości.

Uczniowie analizują siatki, wykonują obliczenia i mogą wyciąć oraz skleić modele, co pozwala utrwalić wiedzę o własnościach graniastosłupów w praktyczny sposób.

Info

Brak recenzji

Dodaj swoją recenzję
Odkrywaj fascynujący świat matematyki razem ze mną! 🌟 Przygotuj się na ekscytującą podróż przez liczby, wzory i notatki, które rozwinąTwoje umiejętności matematyczne i pobudzą Twoje myślenie. Zapraszam Cię do wspólnej pracy nad matematycznymi kartami, gdzie każda karta to nowe wyzwanie i możliwość nauki.

Poznaj inne produkty od dabrowska.wika

Zobacz więcej
Bryły i ich siatki
10,00 zł
Bryły i ich siatki
Zobacz więcej
Działania na potęgach - kodowanie
6,50 zł
Działania na potęgach - kodowanie
Zobacz więcej
Długość konstelacji mojego znaku zodiaku
12,00 zł
Długość konstelacji mojego znaku zodiaku
Zobacz więcej
Kąty wokół nas
5,00 zł
Kąty wokół nas
Zobacz więcej
Zajączki wielkanocne - pola figur
6,00 zł
Zajączki wielkanocne - pola figur
Zobacz więcej
Pizza i obliczenia – oblicz, zanim zamówisz
4,00 zł
Pizza i obliczenia – oblicz, zanim zamówisz
Zobacz więcej
Rozwiązywanie równań - kodowanie
6,50 zł
Rozwiązywanie równań - kodowanie
Zobacz więcej
Gra "Imperium Mnożenia"
8,00 zł
Gra "Imperium Mnożenia"
Zobacz więcej
Wyrażenia algebraiczne – kodowanie
6,00 zł
Wyrażenia algebraiczne – kodowanie
Zobacz więcej
Choinki matematyczne
8,00 zł
Choinki matematyczne
Zobacz więcej
Zimowo-świąteczne mnożenie
6,50 zł
Zimowo-świąteczne mnożenie
Zobacz więcej
Magia liczb – matematyczne wróżby andrzejkowe
8,00 zł
Magia liczb – matematyczne wróżby andrzejkowe